El sistema ERP Odoo tiene un modelo de integración de las funciones organizacionales que puede servir como referencia para rediseñar los procesos soportados por esta tecnología. El siguiente artículo tiene como objetivo proponer un método para rediseñar procesos de negocio basado en flujos funcionales de referencia de ODOO. Dicho método se aplica en uno de los procesos clave del pequeño negocio TostoneT, denominado Gestión de reparaciones a equipos de cómputo. Como resultado se identifica una cadena de capacidades tecnológicas de Odoo requeridas por el proceso, cuatro flujos funcionales de referencia que detallan las funcionalidades embebidas en dichas capacidades tecnológicas, y el proceso rediseñado donde quedan resueltas el 80% de las problemáticas identificadas en el diseño del proceso actual.
Descargue el articulo completo en la Revista de Ingeniería Industrial
Delimitar alcance del estudio
El proceso seleccionado para el estudio es: la Gestión de reparaciones de equipos de cómputo. Este es un proceso clave de TostoneT, ya que está orientado directamente a los servicios que oferta. En la tabla se muestran los diferentes elementos que contribuyen a definir el alcance del proceso. Se define el sector donde el proceso está enmarcado, las capacidades generales que debe realizar el proceso, así como una ilustración del proceso como caja negra. Esta ilustración indica la entrada del proceso, delimitando su inicio, y las salidas del proceso, lo que representan su fin.

Describir proceso actual
Para indagar un poco más sobre el proceso se buscó información explícita que lo describiera, pero no había disponible. Entonces se procedió a realizar entrevistas a los ejecutores del proceso, observar la ejecución del proceso y levantar sus problemáticas y oportunidades. En este paso no se aplicó una técnica de diagramación del proceso actual, debido a que había inconsistencias en el proceso que dificultaban su representación gráfica. Pero si se realizó un levantamiento de problemáticas del proceso, las cuales fueron consideradas para hacer una nueva propuesta de diseño. Las problemáticas identificadas se enumeran a continuación:
- El cliente no tiene suficiente conocimiento para comunicar sus necesidades.
- No se comunican las solicitudes de los clientes oportunamente.
- Elevadas incertidumbres que permita ofrecer precios competitivos a los clientes.
- Existen limitaciones del cliente empresarial para contratar ciertos servicios a trabajadores por cuenta propia.
- Los clientes no tienen claridad del importe del servicio hasta que el equipo se repara.
- Los clientes no valoran los servicios técnicos y se niegan a pagar los precios propuestos.
- Reclamaciones del cliente por equipos y/o componentes que no fueron reparados.
- Irregularidades en la disponibilidad de componentes que aseguren la calidad de los servicios de soporte técnico
- Retraso de las reparaciones por desconocimiento de los compradores de las piezas requeridas.
- Desconocimiento de los síntomas y problemas que motivaron al cliente la reparación del equipo.
- Reparación de afectaciones no solicitadas por el cliente.
- No existe claridad de los técnicos disponibles para reparar los equipos.
- No existe claridad de las posibles soluciones que pueden ser ofrecidas ante la necesidad de un cliente.
- No se reconocen los equipos de los clientes existentes en el taller.
- Desconocimiento de las acciones realizadas a los equipos luego de ser reparados.
- Pérdida de accesorios de los equipos de los clientes.
- Entrega de equipos a clientes equivocados.
- Olvido de equipos que deben ser reparados.
Determinar capacidades funcionales del proceso.
Para el levantamiento de las capacidades funcionales, se adquirió conocimiento de las experiencias de los ejecutores del proceso. También se consultaron las prácticas existentes para procesos similares en negocios del mismo sector. Las capacidades se detallan en la figura 1:

Fig. 1. Mapa de capacidades del proceso
Asociar módulos de Odoo con las capacidades funcionales.
Atendiendo a las capacidades funcionales del proceso, se identificaron los módulos de Odoo que pudieran soportar dichas capacidades. Los módulos identificados fueron:
- § CRM: Este es el módulo de Gestión de Relaciones con los Clientes (CRM, por sus siglas en inglés). A través de este módulo es posible gestionar las solicitudes de reparación de los clientes y planificar las fechas en que el servicio puede inicializarse. Con ello se puede contribuir a evitar el olvido de solicitudes.
- § Reparación: Este módulo tiene funcionalidades para gestionar las órdenes de reparación de los equipos de cómputo. A través de una orden de reparación se puede registrar información relacionada con el equipo y los servicios y precios asociados.
- § Compras: A través de este módulo se pueden gestionar las órdenes de compra para suministrar las piezas requeridas por los servicios de soporte técnico.
- § Inventario: A través de este módulo se puede organizar la información de las piezas existentes y seguir la trazabilidad de sus movimientos, desde la compra hasta que sea utilizada en la reparación de un equipo de un cliente.
- § Facturación: A través de este módulo se gestionan las facturas de clientes y proveedores, con lo cual existe transparencia de las obligaciones de pago de los clientes y de TostoneT.
En la tabla 4 se muestra la matriz de las capacidades funcionales en relación a los módulos del ERP que pueden soportarlas.

Identificar/Recuperar cadena de capacidades tecnológicas de Odoo
Para representar la cadena de capacidades tecnológicas, se identificó el servicio que ofrece cada módulo al proceso. Seguidamente se interrelacionaron de acuerdo a las necesidades del proceso. También se identificaron los registros de información de cada módulo. Como resultado, se obtuvo la cadena de capacidades tecnológicas para ofrecer servicios de reparaciones, que se muestra en la Figura 2.

Fig. 2. Cadena de capacidades tecnológicas para gestionar servicios de reparaciones
2- Modelar/Recuperar los flujos de funcionalidades de referencia de ODOO
Seguidamente se identificaron las funcionalidades de cada capacidad tecnológica de Odoo . Para ello se consultaron manuales, cursos y publicaciones de Odoo que contenían las funcionalidades requeridas. También se simuló el uso del sistema con instancias concretas del proceso. Como resultado, se obtuvieron 4 flujos funcionales de referencia.
El primer flujo, como se observa en la figura 3, ilustra las funciones para la gestión de iniciativas y oportunidades de negocio contenidas en el módulo de CRM. En él se ilustra el seguimiento y las acciones asociadas para poder ganar una oportunidad de negocio. En relación al proceso de TostoneT, es posible a través de la gestión de iniciativas y oportunidades gestionar las solicitudes de reparación de los clientes.

Fig. 3. Gestión de iniciativas y oportunidades
El segundo flujo integra los módulos de reparación e inventario (ver figura 4). En él se ilustra todo el ciclo de vida de una orden de reparación y se incluyen, en relación al inventario, la función de generar movimientos de productos. Esto último ocurre cuando una reparación necesita incorporar piezas, además de los servicios de soporte técnico. Para cada orden se indican las piezas incorporadas con su precio y número de inventario, con lo cual es posible seguir la trazabilidad.

Fig. 4. Gestión de órdenes de reparación y movimiento de inventario
El tercer flujo muestra el ciclo de vida de las facturas a clientes. La primera función de este flujo está relacionada con la reparación, ya que es donde se seleccionan las órdenes de reparación que serán facturadas, como se observa en la figura 5. En la factura que se crea, se incorporan automáticamente las piezas y servicios de cada orden de reparación, con sus cantidades y precios asociados.

Fig. 5. Gestión de facturas de clientes
El cuarto flujo muestra el ciclo de vida para la ejecución de compras de productos a través del sistema, que se refleja en la figura 6. En este flujo participan los módulos: a) compras para las licitaciones y órdenes de compra, b) inventario, para gestionar las recepciones y c) facturación, para contabilizar las obligaciones de pago a proveedores.

Fig. 6. Gestión de órdenes de compras, recepciones y pago a proveedores
Rediseñar el proceso incorporando funcionalidades tecnológicas
El proceso de gestión de reparaciones de equipos de cómputo se ha dividido en 4 etapas, para facilitar su estudio. A continuación, se presentan las etapas y las funcionalidades de Odoo incorporadas:
- § Atención al cliente: El propósito de esta etapa es hacer un primer contacto con el cliente, se reciben y se atienden las solicitudes de reparación, brindando una información primaria a los clientes. En esta etapa están presentes las funcionalidades de gestión de iniciativas y oportunidades.
- § Preparación: En esta etapa se planifican los servicios de reparación en relación a otras solicitudes, atendiendo a las prioridades y el tiempo disponible para ello. Para la preparación también se utilizan las funcionalidades de gestión de iniciativas y oportunidades.
- § Ejecución: Durante esta etapa se reciben los equipos que serán reparados y se ejecuta el soporte técnico, considerando capacidades de gestión a lo largo del servicio. Además, se despliegan las funcionalidades gestión de órdenes de reparación y movimiento de inventario, así como la gestión de órdenes de compra y de recepciones de los productos requeridos por los servicios de reparación.
- § Cierre: Luego de finalizar los servicios de reparación se procede a la etapa de cierre, donde se elabora la factura de los servicios y productos ofrecidos. Los equipos reparados y la factura se le entrega al cliente. Esta etapa contiene las funcionalidades de gestión de facturas de clientes.
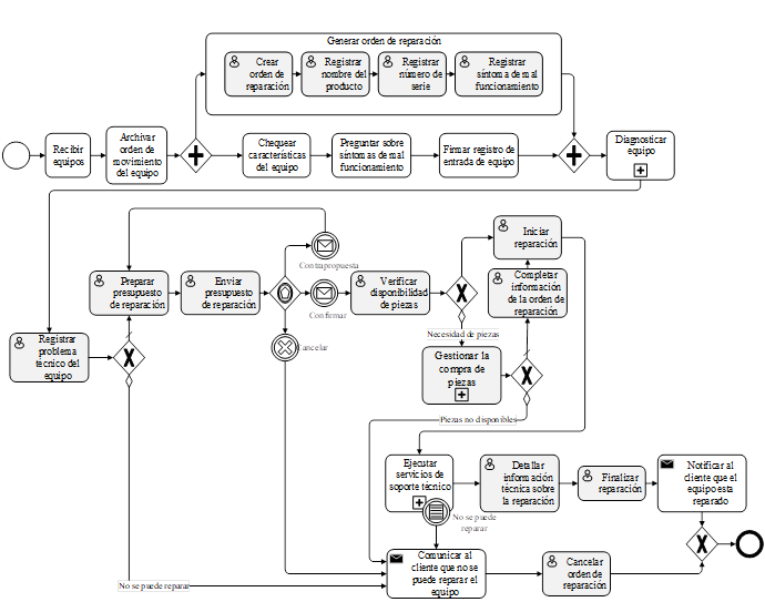
A los efectos de este artículo solo se muestran el rediseño del proceso para la etapa 3: Ejecución, y la etapa 4: Cierre. En la figura 7 se muestra el modelo del proceso rediseñado para estas etapas. Por su lado la figura 8 refleja el subproceso Gestión de reparaciones. Las actividades que son de tipo usuario son aquellas que se ejecutan en interacción con Odoo .

Fig. 7. Proceso rediseñado en las etapas 3 y 4

Fig. 8. Subproceso “Gestión de reparaciones”
Conclusiones
1. Odoo es un sistema ERP que tiene embebido un modelo de referencia para la gestión integrada de la organización, lo cual es fruto de las buenas prácticas de la comunidad que lo usa y lo desarrolla. A través del método propuesto en este artículo se logra capturar cadenas de capacidades tecnológicas y flujos funcionales de referencia de Odoo . Dichos recursos de conocimientos pueden ser compartidos y reutilizados por analistas de procesos para hacer propuestas de diseño y mejoras de procesos de negocio que sean informatizados con el empleo de Odoo .
2. Con la aplicación del método en el proceso de gestión de reparaciones a equipos de cómputo en TostoneT, se logró explicitar la cadena de capacidades tecnológicas para gestionar servicios de reparaciones con Odoo y cuatro flujos funcionales de referencia que incluyen los módulos de: CRM, Reparación, Compras, Inventario y Facturación. Teniendo en cuenta estos recursos de conocimiento para el rediseño del proceso objeto de estudio, se logró hacer propuestas de diseño orientadas a resolver el 80% de las problemáticas identificadas en el proceso. También se logró la incorporación de 26 nuevas funcionalidades de Odoo en el proceso, las que equivalen a un incremento del 83% respecto a las que ya existían.
3. El nuevo diseño del proceso contribuyó a una mejor coordinación del equipo de trabajo, dado que la información relacionada con el servicio a todo lo largo del proceso, quedaba registrada y accesible para todos. Ello tuvo impacto en la calidad del servicio al cliente, mejorando la capacidad de respuesta, transparencia en la comunicación y reducción de la incertidumbre en relación al servicio.